服务热线:
13548122892(微信同号)
网站首页
公司简介
业务领域
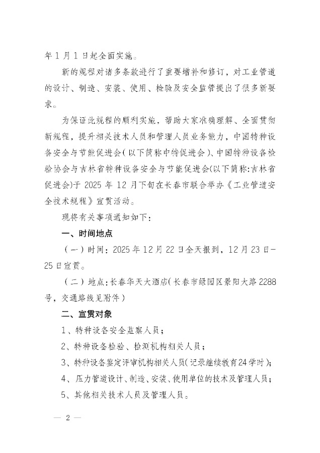
承压类特种设备生产许可
机电类特种设备生产许可
特种设备核准资质
实验室认证
分包方引荐
焊接工艺评定
专业团队
行业资讯
取证条件
经典案例
取证流程
联系我们
信途嘉禾(成都)企业管理咨询有限公司
网站首页
公司简介
业务领域
承压类特种设备生产许可
机电类特种设备生产许可
特种设备核准资质
实验室认证
分包方引荐
焊接工艺评定
专业团队
行业资讯
取证条件
经典案例
取证流程
联系我们
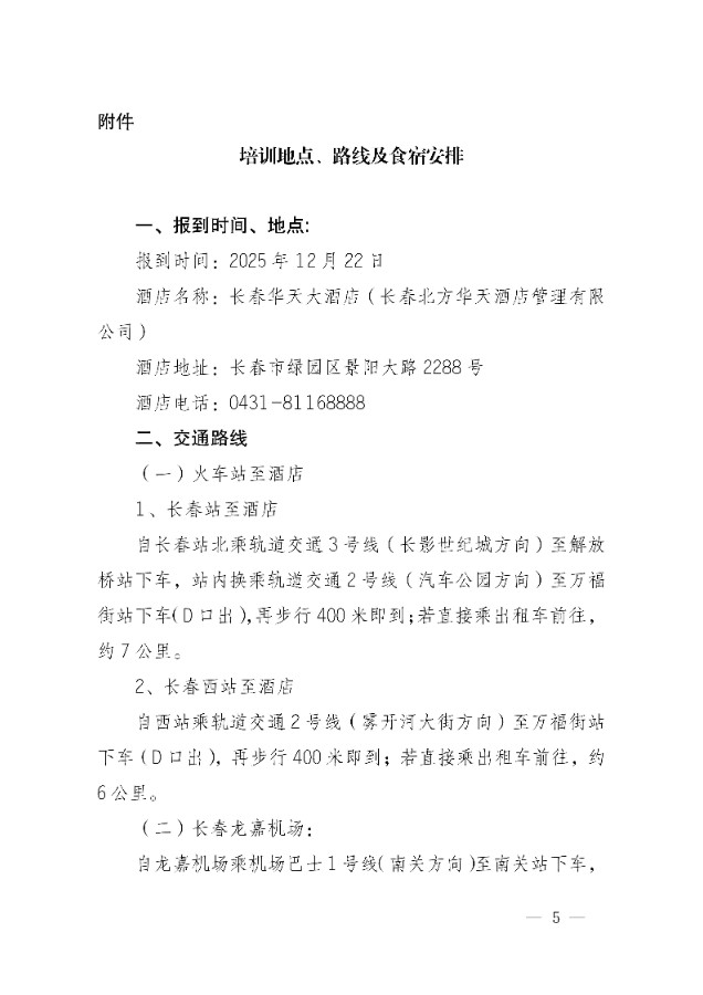
关于举办《工业管道安全技术规程》 (TSG31 -2025)宣贯活动的通知
2025-11-17